为深入贯彻习近平总书记给中国“互联网+”大学生创新创业大赛“青年红色筑梦之旅”大学生的重要回信精神,深入推进大众创业、万众创新,加快培养创新型技术技能人才,促进创新驱动创业、创业引领就业,夯实我校“三三育人”育人创新创业教育模式内涵建设,做好第七届浙江省国际“互联网+”大学生创新创业大赛组织工作,现将校内选拔赛有关事项通知如下:
一、参赛对象
我校在校学生(含本科生、专科生)以及毕业5年内(2016年以后毕业)的毕业生。
二、赛道设置及对象
(一)职教赛道
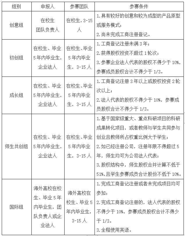
(二)高教主赛道(与本科院校同台竞技)

(三)“青年红色筑梦之旅”赛道

注:以上赛道要求、参赛对象、类型及组别等均来源于第六届大赛要求,最终要求以2021年教育部及浙江省发布的第七届“互联网+”大学生创新创业大赛通知文件为准,将另行发布。
参赛项目不只限于“互联网+”项目,鼓励各类创新创业项目参赛,根据行业背景选择相应类型。
三、参赛方式
1.本次大赛以团队为单位报名参赛,由系部汇总统一上报,鼓励跨校或系(部)联合申报。
2.每个团队的参赛成员不少于3人,不超过15人(含团队负责人),且须为项目的实际核心成员。
3.参赛团队所报参赛创业项目,须为本团队策划或经营的项目,不得借用他人项目参赛。
四、赛程安排
(一)动员部署阶段(3月--4月上旬)
按照校内选拔赛通知要求及时动员部署,明确大赛步骤和评审流程标准,筛选符合竞赛要求的学生创新创业项目,组建参赛团队,各系部在充分动员和酝酿的基础上,协助团队选聘指导老师。
(二)学校比赛阶段(4月下旬--5月)
学校比赛分为初赛、复赛和决赛三个阶段。
1.初赛(2021年4月)
学校预赛采取项目申报方式进行。各系按照通知要求,组织选拔优秀作品,于2021年4月30日前以系部为单位,将项目计划书、汇总表电子稿以系部为单位发送至指定邮箱。
2.复赛(2021年5月)
学校复赛以书面评审的方式进行,初定时间在2021年5月上旬。复赛将结合初赛成绩和专家意见,评审出优秀作品入选校决赛。
3.决赛(2021年5月)
学校决赛将采取书面评审和现场答辩相结合的方式进行。各参赛团队进一步丰富和充实作品,并于2021年5月17日前将完善的参赛作品电子稿以系部为单位发送至指定邮箱。组织决赛团队开展实训进行逐项打磨,计划于2021年5月25日左右举办现场决赛,根据浙江省赛组委会分配名额择优推荐作品参加省赛。
五、工作要求
1.高度重视,认真组织。各系部要高度重视此次大赛,成立工作推进小组,并配备专人负责校内选拔赛推荐、组织和协调工作,为参赛者提供指导帮助,确保大赛顺利举行。积极发动、精心组织,持续推进以赛促学、以赛促教、以赛促创,积极推进学生创新创业训练和实践,不断提高我校创新型技能技术人才培养质量。
2.宣传动员,深挖项目。认真做好大赛的宣传动员和组织工作,通过网站、微信等各种形式进行广泛宣传,可通过组织获奖团队分享会、赛事宣讲会等方式扩大赛事影响力,整合校友资源,发掘优秀的创业项目,充分调动教师、在校生和毕业生参与的积极性,鼓励教师将科技成果产业化,带领学生创新创业。
六、组织保障
1.校内选拔赛由学校大学生创新就业创业工作领导小组指导举办,设立校、系两级工作推进小组负责大赛具体组织工作。
2.校内选拔赛设金奖、银奖、铜奖作品,优秀组织奖(依据获奖数量、校赛参赛率评选)、优秀指导教师奖(校决赛金奖项目指导教师)等三类奖项;以上奖项设置数量均以校决赛阶段(5月上旬)发布通知为准。
3.遴选优秀团队参加省赛、遴选优秀选手进入校级创新实验班,加入省级双创示范骨干人才库,提供技术指导、投融资对接和入驻创业园孵化等服务。
七、联系方式
联系人:张未扬
联系电话:89718473(办电)、18668118915(手机)
办公地点:创业学院创业导师办公室(图书馆一楼)
校赛邮箱:ieschool@yeah.net
大赛报名官网地址:全国大学生创业服务网https://cy.ncss.cn/
大赛校级钉钉群(省赛线上公益讲座、校赛指导):请扫一扫二维码入群

招生就业处、创业学院
2021年3月31日




